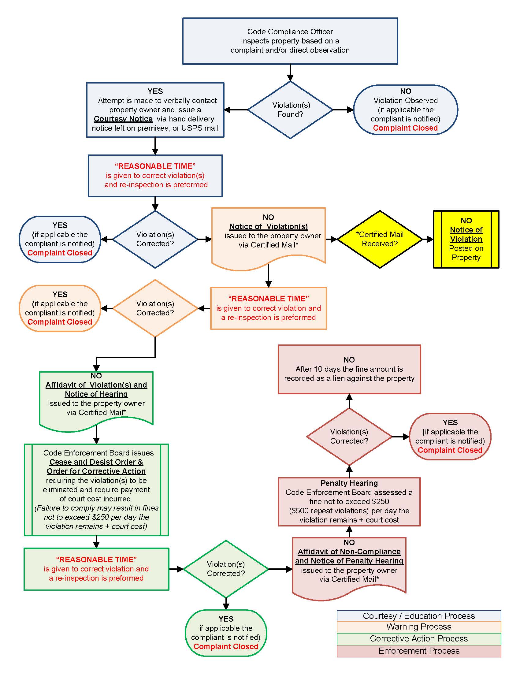
There are times when voluntary compliance is not achieved. When informal and formal efforts fail to get compliance, the Code Compliance Officer will initiate an appropriate progressive enforcement step. Depending on the violation, this might include issuing a “Notice of Violation” or Statement of Violation and Notice of Hearing requiring the responsible party’s appearance before the Code Enforcement Board.